LED开关电源维修设计参数分析-威廉体育电源
2016-08-11
led开关电源故障维修
一、保险丝熔断:通常来说,保险丝熔断就说明晰电源内部线路有疑问。由于电源作业在高电压、大电流的状况下,所以会导致电源内电流刹那间增大而让保险丝熔断。
修理方法:检查电源输入端的整流二极管,高压滤波电解电容,逆变功率开关等元器件有没有击穿、开路和损坏等。还要检查电路板上的各个元器件,看这些元器件的表面有无烧糊,有无电解液溢出等状况。
二、无直流电压输出或电压输出不稳定:电源总呈现了短路、开路表象的话,那么电源负载过重,高频整流滤波电路中整流二极管被击穿,滤波电容漏电等都有也许导致这种状况。
修理方法:先用万用表丈量次级原件,扫除高频整流二极管击穿、负载短路的状况后,假如这时候输出为零,那么就可以肯定是电源的控制电路出了疑问。那么就可以用万用静态丈量对应元件检查出其损坏的元件。
led开关电源设计参数分析
功率密度
提高开关电源的功率密度,使之小型化、轻量化,是人们不断追求的目标,这对便携式电子设备(如移动电话,数字相机等)尤为重要。使开关电源小型化的具体办法有以下几种。
一是高频化,为了实现电源高功率密度,必须提高PWM变换器的工作频率、从而减小电路中储能元件的体积重量。
二是应用压电变压器,应用压电变压器可使高频功率变换器实现轻、小、薄和高功率密度。压电变压器利用压电陶瓷材料特有的“电压-振动”变换和“振动-电压”变换的性质传送能量,其等效电路如同一个串并联谐振电路,是功率变换领域的研究热点之一。
三是采用新型电容器,为了减小电力电子设备的体积和重量,须设法改进电容器的性能,提高能量密度,并研究开发适合于电力电子及电源系统用的新型电容器,要求电容量大、等效串联电阻(ESR)小、体积小等。
LED开关电源中高频磁性元件的选择
LED开关电源系统中应用大量磁元件,高频磁元件的材料、结构和性能都不同于工频磁元件,有许多问题需要研究,对高频磁元件所用的磁性材料,要求其损耗小、散热性能好、磁性能优越。适用于兆赫级频率的磁性材料为人们所关注,纳米结晶软磁材料也已开发应用。
LED开关电源中高频化以后软开关技术的应用
LED开关电源高频化以后,为了提高LED开关电源的效率,必须开发和应用软开关技术,它是过去几十年国际电源界的一个研究热点。
PWM-LED开关电源按硬开关模式工作(开/关过程中电压下降/上升和电流上升/下降波形有交叠),因而开关损耗大,高频化虽可以缩小体积重量,但开关损耗却更大了。为此,必须研究开关电压/电流波形不交叠的技术,即所谓零电压开关(ZVS)/零电流开关(ZCS)技术,或称软开关技术,小功率软LED开关电源效率可提高到80%~85%。上世纪70年代谐振开关电源奠定了软开关技术的基础。随后新的软开关技术不断涌现,如准谐振(上世纪80年代中)全桥移相ZVS-PWM,恒频ZVS-PWM/ZCS-PWM(上世纪80年代末)ZVS-PWM有源嵌位;ZVT-PWM/ZCT-PWM(上世纪90年代初)全桥移相ZV-ZCS-PWM(上世纪90年代中)等。我国已将最新软开关技术应用于6kW通信电源中,效率达93%。
LED开关电源中使用同步整流技术
LED开关电源中使用同步整流技术,相对于低电压、大电流输出的软开关变换器,可进一步提高其效率的措施是设法降低开关的通态损耗。例如同步整流(SR)技术,即以功率MOS管反接作为整流用开关二极管,代替肖特基二极管(SBD),可降低管压降,从而提高LED开关电源电路效率。
LED开关电源中功率因数校正(PFC)变换器应用
LED开关电源中功率因数校正(PFC)变换器应用,由于AC/DC变换电路的输入端有整流器件和滤波电容,在正弦电压输入时,单相整流电源供电的电子设备,电网侧(交流输入端)功率因数仅为0.6-0.65,采用功率因数校正(PFC)变换器,网侧功率因数可提高到0.95~0.99,输入电流THD<10%。既治理了对电网的谐波污染,又提高了电源的整体效率,这一技术称为有源功率因数校正(APFC)。
全数字化控制
LED开关电源的控制已经由模拟控制,模数混合控制,进入到全数字控制阶段,全数字控制是发展趋势,已经在许多功率变换设备中得到应用。
全数字控制的优点是数字信号与混合模数信号相比可以标定更小的量,芯片价格也更低廉;对电流检测误差可以进行精确的数字校正,电压检测也更精确;可以实现快速,灵活的控制设计。
电磁兼容性
LED开关电源电磁兼容性:高频LED开关电源的电磁兼容(EMC)问题有其特殊性。功率半导体器件在开关过程中所产生的di/dt和dv/dt,将引起强大的传导电磁干扰和谐波干扰,以及强电磁场(通常是近场)辐射,不但严重污染周围电磁环境,对附近的电气设备造成电磁干扰,还可能危及附近操作人员的安全。同时,电力电子电路(如开关变换器)内部的控制电路也必须能承受开关动作产生的EMI及应用现场电磁噪声的干扰。上述特殊性,再加上EMI测量上的具体困难,在电力电子的电磁兼容领域里,存在着许多交叉学科的前沿课题有待人们研究。
设计和测试技术
LED开关电源系统的CAD,包括主电路和控制电路设计、器件选择、参数最优化、磁设计、热设计、EMI设计和印制电路板设计、可靠性预估、计算机辅助综合和优化设计等。用基于仿真的专家系统进行LED开关电源系统的CAD。
使用范围
LED开关电源广泛适用于LED显示屏(单色门头屏、全彩屏)、LED照明(LED灯具、LED路灯)、LED亮化(护栏管、洗墙灯、广告灯箱)为各类恒压、恒流产品提供电源供应,低压电流安全,绿色,健康。
led开关电源原理
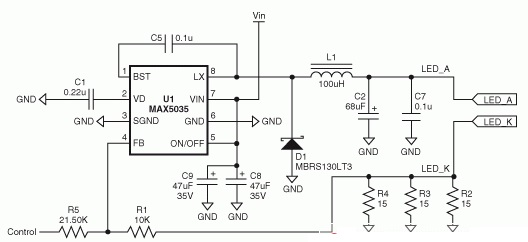
图1是基于固定频率、高集成度PWM开关转换器MAX5035的高亮度LED电源原理图,输出电流可达1A。另一类似器件MAX5033的输出电流可以达到500mA。这款基于电感的buck调节器能够准确控制流过LED(或几个串联LED,总电压为12V)的电流。MAX5035的开关频率为125kHz,输入电压范围高达76V(需使用更高额定电压的输入电容和二极管)。此电路可以在较宽的输入电压范围内控制并保持恒定的LED电流。表2总结了该电路的设计规格。

led开关电源原理图
图1通过调节控制电压(0V至3.9V),MAX5035 LED电流驱动器能够在LED_A和LED_K端产生近似350mA至0mA的输出电流。
一、保险丝熔断:通常来说,保险丝熔断就说明晰电源内部线路有疑问。由于电源作业在高电压、大电流的状况下,所以会导致电源内电流刹那间增大而让保险丝熔断。
修理方法:检查电源输入端的整流二极管,高压滤波电解电容,逆变功率开关等元器件有没有击穿、开路和损坏等。还要检查电路板上的各个元器件,看这些元器件的表面有无烧糊,有无电解液溢出等状况。
二、无直流电压输出或电压输出不稳定:电源总呈现了短路、开路表象的话,那么电源负载过重,高频整流滤波电路中整流二极管被击穿,滤波电容漏电等都有也许导致这种状况。
修理方法:先用万用表丈量次级原件,扫除高频整流二极管击穿、负载短路的状况后,假如这时候输出为零,那么就可以肯定是电源的控制电路出了疑问。那么就可以用万用静态丈量对应元件检查出其损坏的元件。
led开关电源设计参数分析
功率密度
提高开关电源的功率密度,使之小型化、轻量化,是人们不断追求的目标,这对便携式电子设备(如移动电话,数字相机等)尤为重要。使开关电源小型化的具体办法有以下几种。
一是高频化,为了实现电源高功率密度,必须提高PWM变换器的工作频率、从而减小电路中储能元件的体积重量。
二是应用压电变压器,应用压电变压器可使高频功率变换器实现轻、小、薄和高功率密度。压电变压器利用压电陶瓷材料特有的“电压-振动”变换和“振动-电压”变换的性质传送能量,其等效电路如同一个串并联谐振电路,是功率变换领域的研究热点之一。
三是采用新型电容器,为了减小电力电子设备的体积和重量,须设法改进电容器的性能,提高能量密度,并研究开发适合于电力电子及电源系统用的新型电容器,要求电容量大、等效串联电阻(ESR)小、体积小等。
LED开关电源中高频磁性元件的选择
LED开关电源系统中应用大量磁元件,高频磁元件的材料、结构和性能都不同于工频磁元件,有许多问题需要研究,对高频磁元件所用的磁性材料,要求其损耗小、散热性能好、磁性能优越。适用于兆赫级频率的磁性材料为人们所关注,纳米结晶软磁材料也已开发应用。
LED开关电源中高频化以后软开关技术的应用
LED开关电源高频化以后,为了提高LED开关电源的效率,必须开发和应用软开关技术,它是过去几十年国际电源界的一个研究热点。
PWM-LED开关电源按硬开关模式工作(开/关过程中电压下降/上升和电流上升/下降波形有交叠),因而开关损耗大,高频化虽可以缩小体积重量,但开关损耗却更大了。为此,必须研究开关电压/电流波形不交叠的技术,即所谓零电压开关(ZVS)/零电流开关(ZCS)技术,或称软开关技术,小功率软LED开关电源效率可提高到80%~85%。上世纪70年代谐振开关电源奠定了软开关技术的基础。随后新的软开关技术不断涌现,如准谐振(上世纪80年代中)全桥移相ZVS-PWM,恒频ZVS-PWM/ZCS-PWM(上世纪80年代末)ZVS-PWM有源嵌位;ZVT-PWM/ZCT-PWM(上世纪90年代初)全桥移相ZV-ZCS-PWM(上世纪90年代中)等。我国已将最新软开关技术应用于6kW通信电源中,效率达93%。
LED开关电源中使用同步整流技术
LED开关电源中使用同步整流技术,相对于低电压、大电流输出的软开关变换器,可进一步提高其效率的措施是设法降低开关的通态损耗。例如同步整流(SR)技术,即以功率MOS管反接作为整流用开关二极管,代替肖特基二极管(SBD),可降低管压降,从而提高LED开关电源电路效率。
LED开关电源中功率因数校正(PFC)变换器应用
LED开关电源中功率因数校正(PFC)变换器应用,由于AC/DC变换电路的输入端有整流器件和滤波电容,在正弦电压输入时,单相整流电源供电的电子设备,电网侧(交流输入端)功率因数仅为0.6-0.65,采用功率因数校正(PFC)变换器,网侧功率因数可提高到0.95~0.99,输入电流THD<10%。既治理了对电网的谐波污染,又提高了电源的整体效率,这一技术称为有源功率因数校正(APFC)。
全数字化控制
LED开关电源的控制已经由模拟控制,模数混合控制,进入到全数字控制阶段,全数字控制是发展趋势,已经在许多功率变换设备中得到应用。
全数字控制的优点是数字信号与混合模数信号相比可以标定更小的量,芯片价格也更低廉;对电流检测误差可以进行精确的数字校正,电压检测也更精确;可以实现快速,灵活的控制设计。
电磁兼容性
LED开关电源电磁兼容性:高频LED开关电源的电磁兼容(EMC)问题有其特殊性。功率半导体器件在开关过程中所产生的di/dt和dv/dt,将引起强大的传导电磁干扰和谐波干扰,以及强电磁场(通常是近场)辐射,不但严重污染周围电磁环境,对附近的电气设备造成电磁干扰,还可能危及附近操作人员的安全。同时,电力电子电路(如开关变换器)内部的控制电路也必须能承受开关动作产生的EMI及应用现场电磁噪声的干扰。上述特殊性,再加上EMI测量上的具体困难,在电力电子的电磁兼容领域里,存在着许多交叉学科的前沿课题有待人们研究。
设计和测试技术
LED开关电源系统的CAD,包括主电路和控制电路设计、器件选择、参数最优化、磁设计、热设计、EMI设计和印制电路板设计、可靠性预估、计算机辅助综合和优化设计等。用基于仿真的专家系统进行LED开关电源系统的CAD。
使用范围
LED开关电源广泛适用于LED显示屏(单色门头屏、全彩屏)、LED照明(LED灯具、LED路灯)、LED亮化(护栏管、洗墙灯、广告灯箱)为各类恒压、恒流产品提供电源供应,低压电流安全,绿色,健康。
led开关电源原理
图1是基于固定频率、高集成度PWM开关转换器MAX5035的高亮度LED电源原理图,输出电流可达1A。另一类似器件MAX5033的输出电流可以达到500mA。这款基于电感的buck调节器能够准确控制流过LED(或几个串联LED,总电压为12V)的电流。MAX5035的开关频率为125kHz,输入电压范围高达76V(需使用更高额定电压的输入电容和二极管)。此电路可以在较宽的输入电压范围内控制并保持恒定的LED电流。表2总结了该电路的设计规格。

led开关电源原理图
图1通过调节控制电压(0V至3.9V),MAX5035 LED电流驱动器能够在LED_A和LED_K端产生近似350mA至0mA的输出电流。










